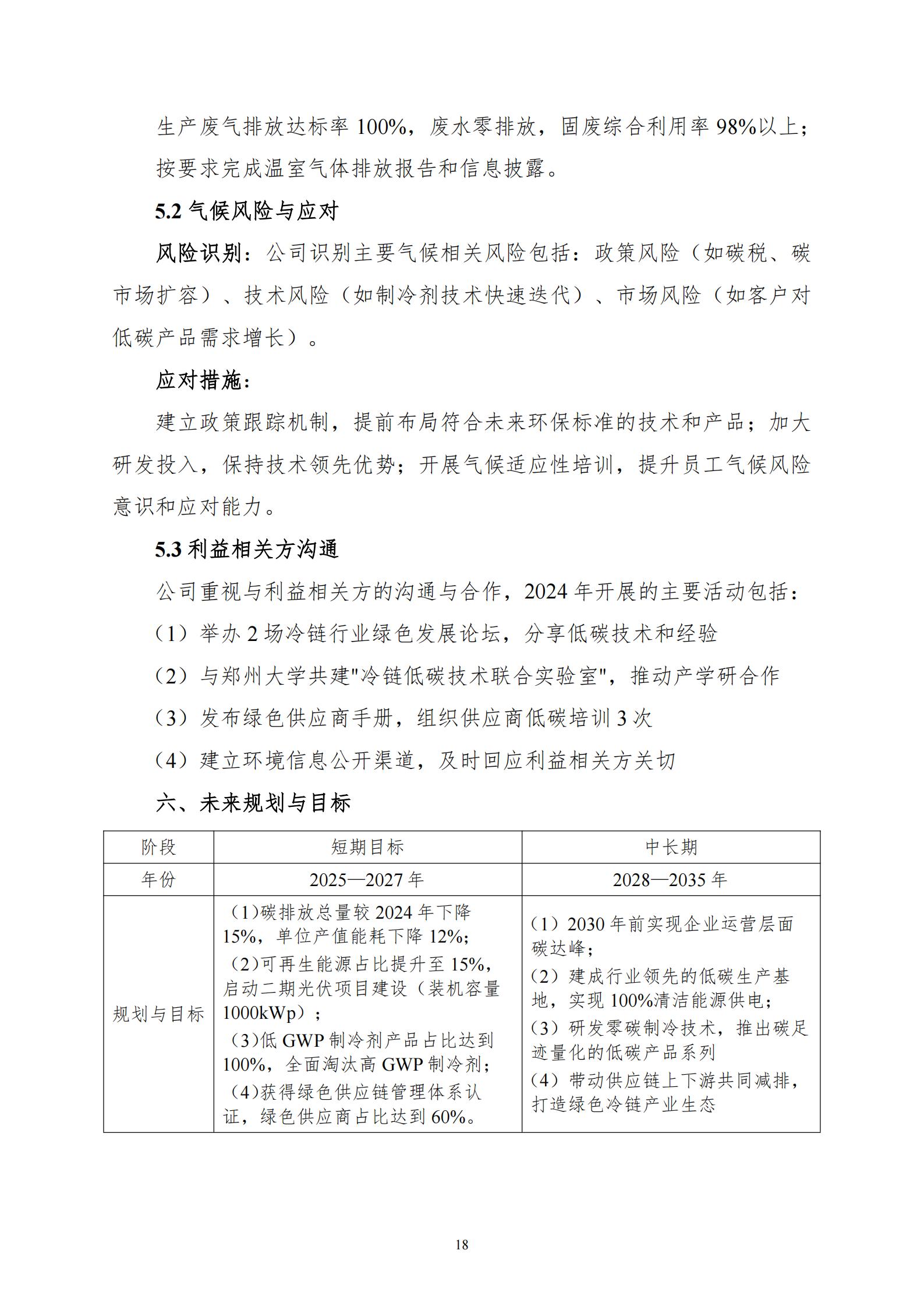
News
2024年凯雪冷链绿色低碳发展报告
Sep 15,2025