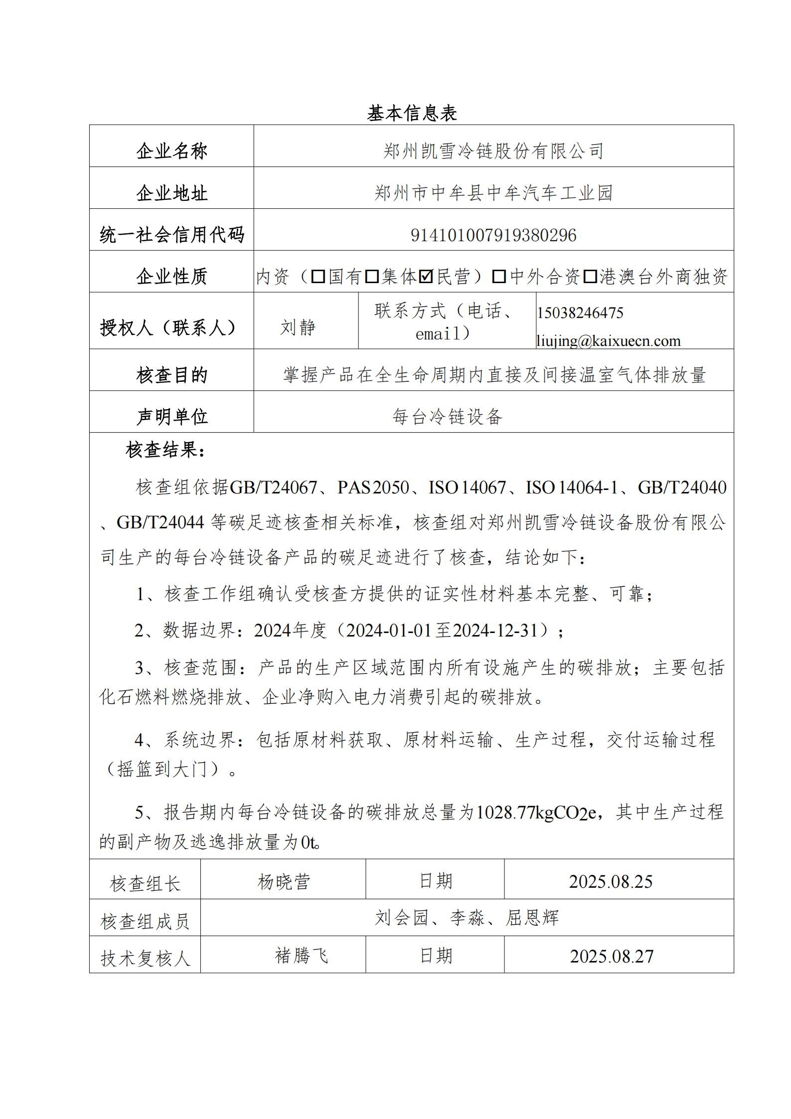
News
2024年凯雪冷链碳足迹评价报告
Sep 15,2025